公司动态详情返回动态列表>
3KW工业变频器电路设计方案详细说明
2024-08-31
3KW工业变频器的设计概述:
3KW工业变频器电路硬件平台适用于永磁同步电机及交流感应电机,采用先进的FOC算法。同时兼容单电阻、3电阻电流采样。通过使用先进的无传感器磁场定向控制算法来驱动3相永磁同步电机(无刷电机)。
本设计方案提供一种使用3路分流器来进行相电流测量的低成本解决方案,这样避免了使用昂贵的电流传感器,另外也能使用单路分流器检测电流。
这种控制算法主要应用于压缩机、空调、风扇、工业驱动、洗衣机等。
硬件部分介绍:
硬件设计包括两部分:功率板和控制板,并使用一外接PFC电源板提供供电电源。控制板可使用USB直接驱动,也可使用外部电源驱动。当使用外部供电时,USB通讯被光电隔离。
控制板示意图:
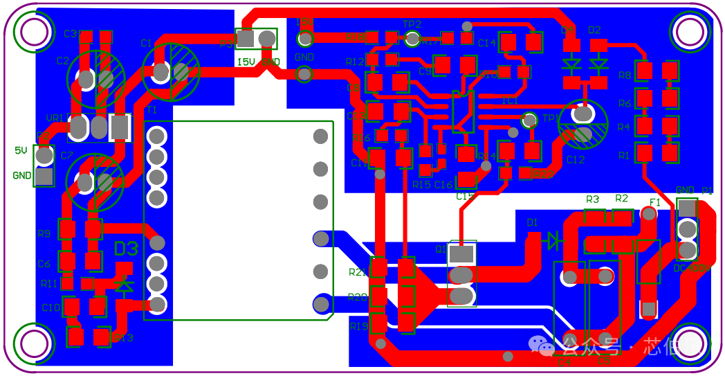
功率板示意图:
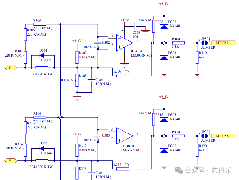
方案部分原理图:
方案推荐器件

