XBLW芯伯乐模拟芯片之信号链芯片(三)
2024-08-31
前面介绍了信号链芯片中的RTC实时时钟芯片,今天继续另一信号链芯片的学习之旅。计算机与计算机或计算机与终端之间的数据传送采用串行通讯和并行通讯二种方式,由于串行通讯方式具有使用线路少、成本低,特别是在远程传输时,避免了多条线路特性的不一致而被广泛采用。我司依照电子工业联盟(EIA)制定的串行数据通信的接口标准协议开发了RS232和RS422/RS485串口通讯接口芯片。
01 —
RS232接口芯片
经过许多年来RS-232 器件以及通信技术的改进,芯伯乐XBLW的RS232接口芯片迄今为止,已推出三款适应市场需求的接口芯片。该类芯片具有以下特征;
● 满足TIA/EIA-232-F和ITU V.28标准要求
● 传输速率高,可高达250Kbps的传输速率
● 丰富的宽电压范围,3.3~5.0V
● I/O引脚超过±15KV ESD保护(HBM)
● 双路驱动器和接收器
● 封装DIP-16/SOP-16
通用引脚定义:
RS232接口芯片典型应用电路
应用领域:
● 工控主板 ● 光端机
● 工业控制器 ● 新能源充电桩
● 程序烧录下载器 ● 仿真器
02 —
RS422/RS485接口芯片
485(一般称作 RS485/EIA-485) 是属于 OSI 模型物理层的电气特性规定为 2 线,半双工,多点通信的标准。它的电气特性和 RS-232 大不一样。用缆线两端的电压差值来表示传递信号。RS485 规定了接收端和发送端的电气特性。
RS485芯片特点;
1. 接口电平低,不易损坏芯片。RS485 的电气特性:逻辑“ 1”以两线间的电压差为+(2 ~ 6)V 表示;逻辑“ 0”以两线间的电压差为-(2~6)V 表示。接口信号电平比 RS232 降低了,不易损坏接口电路的芯片, 且该电平与 TTL 电平兼容, 可方便与 TTL 电路连接。
??2. 传输速率高:10 米时 RS485 的数据最高传输速率可达 35Mbps, 在 1200米传输速度可达100Kbps。
??3. 抗干扰能力强:RS485 接口是采用平衡驱动器和差分接收器的组合, 抗共模干扰能力增强, 即抗噪声干扰性好。
??4. 传输距离远,支持节点多:RS485 总线最长可以传输 1200m 以上(速率≤100Kbps)一般最大支持 256 个节点,最大的可以支持到 400 个节点。
??5. 宽工作电压范围,3~5.5V
??6. I/O引脚超过±15KV ESD保护(HBM)
??7. 低静态电流:典型值约300uA
??8. 封装:DIP-8/SOP-8
??9. 工业温度:-40~85℃
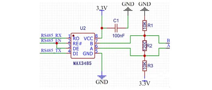
引脚定义:
RS485芯片硬件电路设计
RS485电路设计可以分为隔离型和非隔离型,下图是非隔离型电路,B端接到GND下拉,A端通过上拉电阻为高电平,是为了保证A和B之间的压差大于200mV。DE和RE引脚是发送和接收使能,RE为低时,为接收使能;DE为高时,是发送使能。应用中一般是两者连接在一起,通过IO口(RS485_EN)控制,因为芯片要么是处于接收,要么处于发送,因此在发送数据的前,给RS485_EN信号为高电平,接收数据就给低电平。
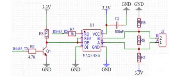
RS485自动收发电路硬件设计
自动收发电路相比较普通的485电路,区别在于多一个晶体管控制485的使能引脚。R9限流电阻一般是4.7K,R8上拉电阻一般也是4.7K,使能引脚在晶体管没有导通时被上拉。
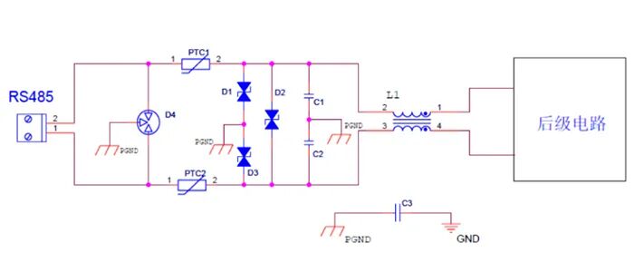
RS485接口防雷电路设计
RS485接口电路PCB的GND设计
虚线处的防护器件要尽量靠近接口,摆放紧凑整齐,先放防护器件再放滤波器件。
应用领域
● 工业自动化领域:RS485常被用于PLC(可编程逻辑控制器)之间的通信,实现设备之间的数据交互。基于RS485的工业总线,如Modbus和Profibus,也得到了广泛应用,用于连接多个设备,实现远程监控和控制。
● 建筑物自动化领域:RS485常被用于智能楼宇的控制和管理。通过RS485总线,可以将各个设备(如照明系统、空调系统、安防系统等)连接到一个集中的管理系统中,实现对各个设备的远程监控、调节和管理。
● 数据采集和监控系统。通过RS485接口,可以连接多个传感器和执行器,将实时的环境数据通过总线传输到中央处理器或监控系统中,实现对环境参数的实时监测和控制。
XBLW芯伯乐推出的多款RS232和RS422/RS485串口通讯接口芯片,已广泛应用于工业控制、仪器、仪表、多媒体网络、机电一体化产品等诸多领域。本公司可根据用户需求选型和电路的设计给出合理指导意见,希望本文对了解RS232和RS422/RS-485接口芯片带来一定帮助和了解。

