公司动态详情返回动态列表>
芯伯乐XBLW-24V/350W高性能开关电源解决方案
2024-08-31
1、方案描述
无风扇设计,350W自然风冷
可承受300VAC浪涌输入5秒
具有主动式PFC功能
0~70℃工作温度
保护种类:短路/过负载/过电压/过温度
DC OK有效信号和冗余功能(可选)
LED电源指示
3年保固
TITLE 2、应用领域
工业自动化机械
工业控制系统
机械和电气设备
电子仪表,设备和装置
家用电器
LED显示屏应用
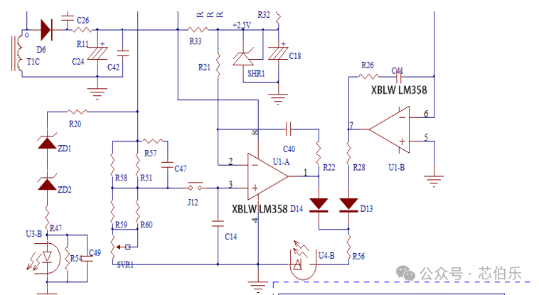
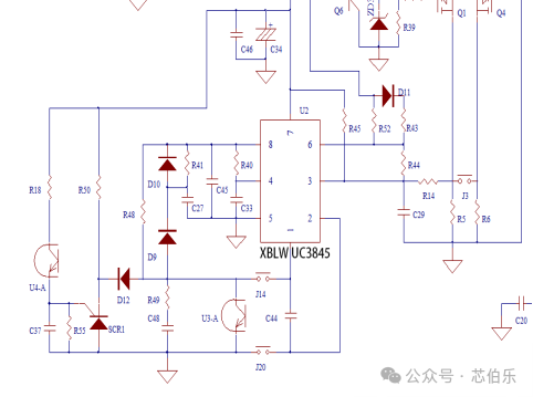
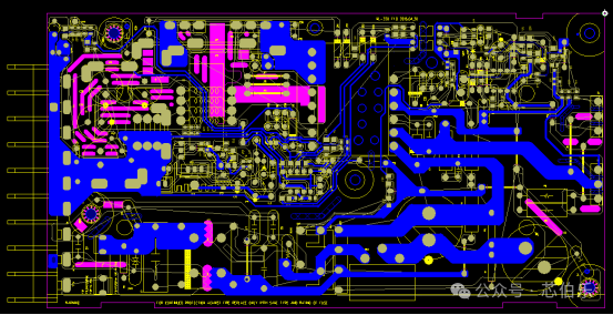
TITLE 3、方案相关资料
TITLE 4、方案推荐型号
推荐型号链接:
UC3845AN https://www.xinboleic.com/goods/show-407.html
LM358N https://www.xinboleic.com/goods/show-432.html

