芯伯乐新推出3A电流输出降压开关型稳压集成电路-XBLW LM2576S系列
2024-08-31
XBLW LM2576S系列是芯伯乐设计生产的3A电流输出降压开关型稳压集成电路,经过设计团队几次改进优化,现在全面推出市场。它内含固定频率振荡器(52kHz)和基准稳压器(1.23V),并具 有完善的保护电路,包括电流限制及热关断电路等,利用该器件只需极少的外围器件便可构成高效稳压电路。
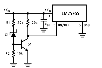
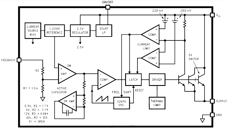
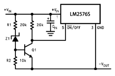
系列型号 XBLW LM2576S系列最高输入电压40V,系列产品提供3.3V,5V,12V以及ADJ电压版本,此外该芯片还提供了工作状态的外部控制引脚。 主要特征 XBLW LM2576S系列开关稳压集成电路的主要特征如下 (1)最大输出电流:3A; (2)极限最高输入电压:XBLW LM2576S为45V; (3)输出电压:3.3V、5V、12V、15V和ADJ(可调)等可选; (4)振动频率:52kHz; (5)转换效率:75%~88%(不同电压输出时的效率不同); (6)控制方式:PWM; (7)工作温度范围:-40℃ ~+125℃ (8)工作模式:正常两种模式可外部控制; (9)工作模式控制:TTL电平兼容; (10)所需外部元件:仅四个(不可调)或六个(可调); (11)芯片保护:热关断及电流限制 (12)封装形式:TO-220或TO-263-5L 引脚功能 XBLW LM2576S引脚功能 参 数 XBLW LM2576S内部电路原理 XBLW LM2576S内部包含52kHz振荡器、1.23V基准稳压电路、热关断电路、电流限制电路、放大器、比较器及内部稳压电路等。为了产生不同的输出电压, 通常将比较器的负端接基准电压(1.23V),正端接分压电阻网络,这样可根据输出电压的不同选定不同的阻值,其中R1=1kΩ(可调-ADJ时开路), R2分别为1.7 kΩ(3.3V)、3.1 kΩ(5V)、8.84 kΩ(12V)、11.3 kΩ(15V)和0(-ADJ),上述电阻依据型号不同已在芯片内部做了精确调整,因而无需使用者考虑。将输出电压分压电阻网络的输出同内部基准稳压值 1.23V进行比较,若电压有偏差,则可用放大器控制内部振荡器的输比,从而使输出电压保持稳定。 应用电路 固定电压输出电路 +5V 负电压输出电路 欠压降压电路锁电路 应用产品 XBLW LM2576S-5.0大电流直流电机驱动板 XBLW LM2576S ADJ可调开关电源 XBLW LM2576S-5.0电源模块 注意事项 在任何开关稳压器中, 印刷电路板的布局都很重要。由于引线电感的作用, 快速切换的电流会引起电压的瞬变,造成许多问题。要使电感和接地回路最小, 就要使用粗线标出的引线尽量短。要获得最佳的效果,应使用单点接地或接地平面结构。当使用可调节型号的稳压器时,应把调节电阻尽可能靠近稳压器,让敏感的反馈接线尽量短。

