芯伯乐|指夹式血氧仪方案及算法程序
2024-08-31
血氧仪是一种用来测量人体血氧饱和度的医疗设备。它通过非侵入性的方式,即将传感器放置在人体手指末梢,通过红外线光源照射,获取血液中的氧合血红蛋白和脱氧血红蛋白的光吸收特性来测量血氧饱和度。
TITLE 1、产品结构
血氧仪由主机和传感器两部分组成。主机通常为一个小型手持装置,内部集成了处理器和显示屏,用于处理和显示测量结果。传感器一端连接主机,另一端放置在患者手指末梢,用于感知光线变化,通过连接线将获取的数据传输给主机。
TITLE 2、工作原理
血氧仪利用红外线光源照射患者手指末梢,在经过血液的时候,光线会被血液中的氧合血红蛋白和脱氧血红蛋白吸收。传感器感知到吸收的光强度变化,并将其转化为电信号发送给主机。主机通过处理这些信号,计算出血氧饱和度值,并在显示屏上实时显示结果。
TITLE 3、产品参数
可见屏类型:OLED蓝黄双色可见屏
血氧饱和度:测量范围:70%~10o%,精度:士1%
心率:测量范围:25BPM~250BPM,精度:士1BPM
血流蓄积指数:≥0.3%,士0.1%
可见屏类型:OLED可见屏
手动调整界面方向:6种可见模式,4种可见方向
LED可见:同时可见测试值和条形图
低电池电压指示灯
TITLE 4、方案设计
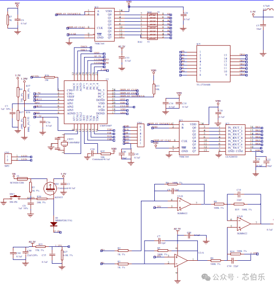
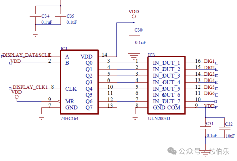
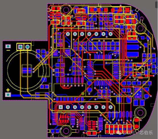
1、硬件部分
本方案主要器件
2、软件部分
TITLE 5、应用领域
血氧仪广泛应用于医院、家庭、体育训练场所等场景。在医院中,血氧仪常被用于监测患者在手术、重症监护、麻醉等环境下的血氧情况,以及以及心血管疾病、肺部疾病等的早期筛查。在家庭中,血氧仪可以帮助人们实时监测身体健康状况,特别是老年人和患有急性或慢性呼吸系统疾病的人群。在体育训练场所,血氧仪可以用来监测运动员的血氧饱和度,以评估训练效果和调整训练强度。

