公司动态详情返回动态列表>
低压差大电流可调稳压器XBLW MIC29302
2024-08-31
MIC29302是芯伯乐公司推出的一款低压差、大电流且精度高的电压调节器,以超βetaPNP进程与PNP旁路元件。满载条件下,该稳压器具有 370mV 电压差和极低的接地电流。专为大电流负载,这些设备还可以找到应用在较低的电流,低压差关键系统,在那里他们的压差电压和接地电流值是重要的属性。
01 —
主要特征
大电流
低压差
地端电流小
精度高
瞬态响应快
电池反接和过载保护l
零电流关断模式
02 —
封装及管脚定义
To-220-5L
To-263-5L
03 —
重要参数
04 —
极限参数
工作结温:-40℃~125℃
最大输入电压:26V
热阻2℃/ w
05 —
应用电路及领域
电源设备
高效“绿色”计算机系统
自动化电子应用
高效线性电源
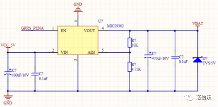
XBLW MIC29302在GPRS通讯开发板上的应用
06 —
总 结
随着物联网和软件技术的快速发展,轻松便捷的电子产品,智能环保节能是当今未来发展的方向。XBLW MIC29302用在电源模块设计中,1脚是使能端可通过单片机进行联网供电,在单片机端将串口参数设置好即可发送相应的AT指令对模块进行操作运行,不工作时降低功耗,是一款专为大电流设备研发的一款高性能低成本的稳压器。

